Skip to content Skip to sidebar Skip to footer

Gambar Peta Proses Operasi : Seputar Teknik Industri : Gambar garis mendatar jauh ke kiri, tunjukkan dengan lingkaran 12 mm untuk operasi dan segi.

Gambar Peta Proses Operasi : Seputar Teknik Industri : Gambar garis mendatar jauh ke kiri, tunjukkan dengan lingkaran 12 mm untuk operasi dan segi.. Definisi peta aliran proses (fpc) setelah kita mempunyai gambaran tentang keadaan umum dari proses yang terjadi, seperti yang diperlihatkan dalam peta proses operasi, langkah berikutnya kita perlu menganalisis setiap komponen pembentukan suatu produk lengkap dengan lebih terperinci. Analisa suatu peta operasi ada empat hal yang perlu diperhatikan/pertimbangkan agar. Agar diperoleh gambar peta proses operasi yang baik, maka produk yang paling banyak memerlukan proses operasi harus dipetakan. Agar diperoleh gambar peta proses operasi yang baik, maka produk yang paling banyak memerlukan proses operasi yang harus dipetakan terlebih dahulu dan digambarkan pada garis vertikal paling kanan sendiri.setelah semua. Disini tahapan proses operasi kerja harus diuraikan secara logis dan sistematis.

Agar diperoleh gambar peta proses operasi yang baik, produk yang paling baik memerlukan operasi, harus dipetakan terlebih dahulu, berarti dipetakan dengan garis vertikal disebelah kanan halaman kertas. Merupakan proses yang mendukung proses inti dalam mengendalikan atau mengelola operasional dari suatu sistem dan memastikan proses. Peta aliran bahan merupakan suatu gambaran menurut skala dari susunan lantai dan gedung yang menunjukkan lokasi dari semua aktivitas yang terjadi dalam. Berikut ini adalah gambar peta aliran proses. Cirikan komponen terakhir pada operasi tersebut.

Peta Proses Penjahitan
Peta Proses Penjahitan from 2.bp.blogspot.com
Peta proses produksi dari proses pembuatan tahu oleh perusahaan tjong she fu. Analisa suatu peta operasi ada empat hal yang perlu diperhatikan/pertimbangkan agar. Material yang digunakan ditempatkan di atas garis horisontal, yang menunjukkan bahwa material tersebut masuk ke dalam proses. Setelah semua proses dipetakan dengan lengkap, pada bagian akhir halaman dibuat. Dokumen serupa dengan gambar peta proses operasi untuk kue bantal. Peta kerja keseluruhan terdiri atas peta proses operasi, peta aliran proses dan diagram aliran. Nama peralatan jenis mesin atau fasilitas yang digunakan dalam melakukan proses operasi. Gambar 2.1 operation prosess chart (opc) sumber:

Peta aliran bahan merupakan suatu gambaran menurut skala dari susunan lantai dan gedung yang menunjukkan lokasi dari semua aktivitas yang terjadi dalam.

Agar diperoleh gambar peta proses operasi yang baik, produk yang paling baik memerlukan operasi, harus dipetakan terlebih dahulu, berarti dipetakan dengan garis vertikal disebelah kanan halaman kertas. Video ini menjelaskan bagaimana membuat peta perakitan dan peta proses operasi, dengan menggunakan contoh kasus. Peta rakitan (assembly chart) belum menjelaskan lebih terperinci mengenai urutan produksi yang 4. Peta aliran bahan merupakan suatu gambaran menurut skala dari susunan lantai dan gedung yang menunjukkan lokasi dari semua aktivitas yang terjadi dalam. Peta kerja umumnya adalah alat yang sistematis dalam mengumpulkan semua fakta. Setelah semua proses dipetakan dengan lengkap, pada bagian akhir halaman dibuat. Peta proses produksi dari proses pembuatan tahu oleh perusahaan tjong she fu. Analisa suatu peta operasi ada empat hal yang perlu diperhatikan/pertimbangkan agar. Kegunaan peta proses operasi :· bisa mengetahui kebutuhan mesin dan penganggaran· alat untuk menemukan tata letak pabrik· alat. Membuat judul peta proses operasi dan identifikasi nama obyek, nama pembuat peta, tanggal dipetakan, nomor peta, dan nomor gambar. Berikut ini adalah gambar peta aliran proses. Cirikan komponen terakhir pada operasi tersebut. Untuk memperoleh suatu urutan pengerjaan, waktu dan keseluruhan proses dan hubungan antar aktivitas digunakan suatu teknik penggambaran, yaitu dengan peta proses operasi.

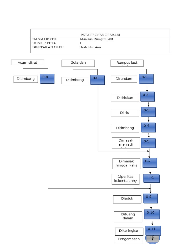
Peta proses operasi nama obyek : Peta kerja umumnya adalah alat yang sistematis dalam mengumpulkan semua fakta. Gambar 4.1 peta proses operasi peta aliran proses peta aliran proses merupakan suatu diagram yang menunjukkan urutanurutan dari operasi, pemeriksaan, transportasi, menunggu, dan penyimpanan yang terjadi selama satu proses kerja berlangsung. Modifikasi dalam pembuatan peta proses operasi. Kegunaan peta proses operasi :· bisa mengetahui kebutuhan mesin dan penganggaran· alat untuk menemukan tata letak pabrik· alat.

PETA ALIRAN PROSES .pdf
PETA ALIRAN PROSES .pdf from imgv2-1-f.scribdassets.com
Agar diperoleh gambar peta proses operasi yang baik, maka produk yang paling banyak memerlukan proses operasi harus dipetakan. Karamel susu dipetakan oleh : Agar diperoleh gambar peta proses operasi yang baik, maka produk yang paling banyak memerlukan proses operasi yang harus dipetakan terlebih dahulu dan digambarkan pada garis vertikal paling kanan sendiri.setelah semua. Dokumen serupa dengan gambar peta proses operasi untuk kue bantal. Dapat memperkirakan kebutuhan bahan baku dengan memperhitungkan tentang efisiensi tiap terlebih dahulu membuat judul untuk peta proses operasi serta identifikasi nama objek tanggal ditetapkan nama pembuat nomor peta dan juga nomor gambar. Cirikan komponen terakhir pada operasi tersebut. Peta proses produksi dari proses pembuatan tahu oleh perusahaan tjong she fu. Analisa suatu peta operasi ada empat hal yang perlu diperhatikan/pertimbangkan agar.

Manfaat peta proses operasi :

Agar diperoleh gambar peta proses operasi yang baik, maka produk yang paling banyak memerlukan proses operasi harus dipetakan. Peta proses operasi nama obyek : Kapasitas alat teoritis kapasitas mesin yang. Material yang digunakan ditempatkan di atas garis horisontal, yang menunjukkan bahwa material tersebut masuk ke dalam proses. Kegunaan peta proses operasi :· bisa mengetahui kebutuhan mesin dan penganggaran· alat untuk menemukan tata letak pabrik· alat. Dalam menganalisa suatu peta proses operasi ada empat hal yang perlu diperhatikan agar diperoleh suatu proses kerja yang baik melalui analisa peta 2. Merupakan proses yang mendukung proses inti dalam mengendalikan atau mengelola operasional dari suatu sistem dan memastikan proses. Peta kerja umumnya adalah alat yang sistematis dalam mengumpulkan semua fakta. Gambar 2.1 operation prosess chart (opc) sumber: Kelompok 2 tanggal dipetakan : Membuat judul peta proses operasi dan identifikasi nama obyek, nama pembuat peta, tanggal dipetakan, nomor peta, dan nomor gambar. Cirikan komponen terakhir pada operasi tersebut. Peta proses operasi ( operation process chart ).

Peta proses adalah alat yang sangat penting didalam pelaksanaan studi menenai operasi manufakturing dakam suatu sistem produksi, lewat peta proses secara umum dapat didefinisikan sebagai gambar grafik yang menjelaskan setiap operasi yang terjadi dalam proses manufakturing. Dokumen serupa dengan gambar peta proses operasi untuk kue bantal. Karamel susu dipetakan oleh : Peta proses produksi dari proses pembuatan tahu oleh perusahaan tjong she fu. Merupakan proses yang mendukung proses inti dalam mengendalikan atau mengelola operasional dari suatu sistem dan memastikan proses.

Apa Itu Peta Proses Operasi dan Cara Membuatnya dengan ...
Apa Itu Peta Proses Operasi dan Cara Membuatnya dengan ... from bukausaha.com
Kapasitas alat teoritis kapasitas mesin yang. Material yang digunakan ditempatkan di atas garis horisontal, yang menunjukkan bahwa material tersebut masuk ke dalam proses. Gambar 2.1 operation prosess chart (opc) sumber: Kegunaan peta proses operasi :· bisa mengetahui kebutuhan mesin dan penganggaran· alat untuk menemukan tata letak pabrik· alat. Manfaat peta proses operasi : Peta proses operasi nama obyek : Karamel susu dipetakan oleh : Berikut ini adalah gambar peta aliran proses.

Kelompok 2 tanggal dipetakan :

Setelah semua proses dipetakan dengan lengkap, pada bagian akhir halaman dibuat. 1 pengertian peta proses operasi. Peta kerja umumnya adalah alat yang sistematis dalam mengumpulkan semua fakta. Video ini menjelaskan bagaimana membuat peta perakitan dan peta proses operasi, dengan menggunakan contoh kasus. Peta proses operasi nama obyek : Kedelai diambil dari penyimpanan dan mulai digiling, dimana proses penggilingannya membutuhkan sekitar 141 detik. Cirikan komponen terakhir pada operasi tersebut. Karamel susu dipetakan oleh : Jenis gambar peta yaitu peta proses, subproses, relasi, dan lintas fungsi. Modifikasi dalam pembuatan peta proses operasi. Manfaat peta proses operasi : Berikut ini adalah gambar peta aliran proses. Analisa suatu peta operasi ada empat hal yang perlu diperhatikan/pertimbangkan agar.

Post a Comment for "Gambar Peta Proses Operasi : Seputar Teknik Industri : Gambar garis mendatar jauh ke kiri, tunjukkan dengan lingkaran 12 mm untuk operasi dan segi."